机遇|2020年中国宣纸进出口现状及SWOT分析,产业发展既是机遇也是挑战( 二 )

文章插图
资料来源:华经产业研究院整理
四、宣纸产业SWOT分析
在当下这个“万物皆媒”的时代,利用新媒体技术实现传统产业的可持续发展已然成为不可或缺的手段之一。宣纸产业的发展虽有着广阔的前景,但也面临一些问题亟待解决。目前宣纸产业SWOT分析如下:
宣纸产业SWOT分析

文章插图
资料来源:华经产业研究院整理
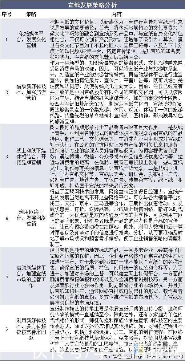
五、宣纸产业发展策略
通过对宣纸产业的SWOT分析,了解了其优劣势所在,以下是结合新媒体技术为宣纸产业的发展提供的一系列相关对策:

文章插图
资料来源:华经产业研究院整理
华经情报网隶属于华经产业研究院,专注大中华区产业经济情报及研究,目前主要提供的产品和服务包括传统及新兴行业研究、商业计划书、可行性研究、市场调研、专题报告、定制报告等。涵盖文化体育、物流旅游、健康养老、生物医药、能源化工、装备制造、汽车电子、农林牧渔等领域,还深入研究智慧城市、智慧生活、智慧制造、新能源、新材料、新消费、新金融、人工智能、“互联网+”等新兴领域。
- 2020年全民健身活动状况调查公报$一图读懂《2020年全民健身活动状况调查公报》
- 展览馆|2021年中国境内举办经贸展数量增长近五成
- 年画|2022年中国十二地传统年画联展在苏州开展
- 发展中心|2022年中国十二地传统年画联展在苏州开展
- 冰锋!2021年中国文学:在历史与现实间撷取时代精神
- LGD|2022年中国烟草公开招聘,六险二金待遇佳,上岸易拿“铁饭碗”
- 招聘|2022年中国烟草公开招聘,六险二金待遇佳,上岸易拿“铁饭碗”
- 教练|乡镇公务员将扩招,部分岗位门槛降低,是机遇还是“大坑”
- 教师|2022 年,留学生群体就业应该抓住的机遇!
- 满天星@厦门警方举行庆祝2022年中国人民警察节文艺演出暨人民警察荣誉仪式
